“史上最长春节”要来了
整整9天假期
你们想好去哪儿玩了吗?
马踏春风至,花城启新章
新春期间,广州精心策划2000余场文旅活动,其中特色活动、景区活动、文艺演出、文博展览四大板块精彩纷呈,系列文化活动为广大市民游客送上兼具文化底蕴与欢乐氛围的新春文化盛宴。
特色活动:创新演绎传统年俗
烟花 | 灯会
新春期间,花城广州处处洋溢着喜庆祥和的节日氛围,古老民俗在现代生活中焕发新生。赏烟花、逛灯会之外,庙会等年俗活动也将共绘吉祥欢乐年。
超15万发烟花闪耀广州夜空

作为今年“广州过年 花城看花”系列活动的重头戏,2026年广州白鹅潭春节烟花汇演活动将以“福马迎新春 湾区启新程”为主题,于2月17日(大年初一)20时在白鹅潭江面举行。本次春节烟花汇演高、中、低空烟花总数量超过15万发,“五谷丰登”等多组画面为国内首次呈现。
目前烟花预约已结束,中签结果已公布
可前往
【中国广州发布】微信公众号
可查询中签结果
800亩巨无霸“海边灯会”

“湾区同心·华彩千秋”2026年粤港澳大湾区灯会在广州南沙天后宫亮灯。本次灯会以“湾区同心·华彩千秋”为主题,将持续至5月10日,展期共计90天。
本届展区面积800亩,主游线路全长2.5公里。以光影为主轴,设计了“星河驰骋,骏马腾云”等五大篇章内容,设置上百组大型主题灯景,安排近千场特色演艺活动。(点击查看灯组打卡攻略)
地点:南沙天后宫景区、 南沙滨海公园
购票方式:进入【大湾区灯会】小程序购票
交通指引:
出入口(售票口)分别设置在南沙滨海公园西门和南沙天后宫景区
地铁:乘4号线至“南横站”或“南沙客运港站”,出站后换乘接驳公交/打车即达
公交:南沙区内南沙K8路、4路、24路、3路等多条线路可到
自驾:滨海公园西门、天后宫景区均设出入口及停车场
八大公园联动,广州新春灯会


越秀公园、中山纪念堂、广州兰圃、流花湖公园、广州动物园、云萝植物园、海珠广场、广州文化公园八大公园联动,“粤韵千年·四海同心”广州新春灯会为广大市民和海内外游客奉上一场“最岭南”的光影盛宴。(点击查看灯组打卡攻略)
2026广州新春灯会
地点:越秀公园
门票:全票40元/人·张,半票20元/人·张。春节假日期间(2月15日至2月23日)全票优惠价为32元/人张。
交通指引:广州地铁2号线越秀公园站
景区活动:互动体验别开生面
主题展区 | 庙会 | 醒狮
广州各大景区为市民游客打造一场兼具传统韵味与潮流活力的新春文旅盛宴。
宝墨园看水上扁带狮踏浪
雄狮穿越火焰桩


今年宝墨园的活动可以说是轮番引爆全场。核心重头戏“山水实景醒狮特技展演”每日两场在荔景湖水上舞台上演;多头幻彩醒狮搭配大头佛、财神喜庆开场;全国扁带冠军演绎水上“轻功狮踏浪”的惊险奇观;雄狮勇闯水上高桩、穿越火焰桩阵……
年初一至年初六每天一场的“醒狮方阵新春大巡游” 同样精彩!喂锦鲤迎新春好运、坐游船观水乡风光、游展馆品华夏文明、赏百花看春色满园!
2026年宝墨园新春岭南醒狮民俗文化节
地点:宝墨园
活动时间表:

门票:单人成人票48元起
长隆野生动物世界神马园开放

带娃看珍奇神马,沾新年喜气!广州长隆野生动物世界全新主题展区——神马园正式对外开放,并同步启动“福运加马”新春主题系列活动。马年新春期间,长隆野生动物世界以“马文化”为核心,融合珍稀马种展示、沉浸式文化体验、主题演艺及互动科普于一体,为市民游客打造一个集趣味、年味与文化味于一体的春节亲子度假目的地。
游客不仅可以亲手投喂骏马,更能体验骑马的乐趣。同步亮相的“骑士剧场”每日上演高品质马术表演,骑手与马匹默契配合,呈现力与美交融的视觉盛宴,为新春氛围再添亮色。此外,园区内十大国宝展区让游客在游览中感受不同地域的新春风情。
地点:广州长隆野生动物世界
交通指引:
乘坐地铁3号线/7号线至汉溪长隆站,到达汉溪长隆站D/E出口,广州长隆旅游度假区有免费穿梭巴士可搭乘前往。
公交乘坐巴士线路:562、304,至长隆旅游度假区总站下。广州长隆旅游度假区有免费穿梭巴士可搭乘前往主题公园/旗下酒店
大型国风实景秀《梦回岭南》

不敢想象,来广州看非遗打铁花+仙女散花国风实景秀有多浪漫!春节期间,广州融创乐园非遗醒狮采青、非遗打铁花、飞天火壶惊艳上演,《梦回岭南》升级版实景秀重磅回归,更有鱼灯、花魁、仙官赐福等多场巡游带来缤纷体验,花车巡游更有喜羊羊IP人偶惊喜现身互动,氛围感拉满。
自大年初一至初七(2月17日-2月23日),日均80余场演艺从早玩到晚,从非遗醒狮到国风巡游,从经典儿童剧到炫彩烟花秀,演出轮番登场。
地点:广州融创乐园
交通指引:广州东环城际线【花城街站】
余荫山房
70多种名贵品种菊点缀古园


前两年刷屏朋友圈、火爆全网的白花风铃木,如今已缀满花蕾,春节期间极大概率迎来盛花期,错过等一年!
今年余荫山房依旧延续多年春节赏菊的传统特色,汇聚各类精品菊,包括枫叶吟秋、淡妆垂露、泉乡法力、泉乡冲天、火凤凰、三色球菊、多彩乒乓菊等近70多个难得一见的品种。
地点:余荫山房
展览时间: 2月15日-3月3日(年二十八至正月十五)
门票:2月15日-2月23日(年二十八至正月初七),单次购买余荫山房全票的游客可享八折优惠(即14元/人)

当盛唐遇上岭南
在都市中心“穿越”大唐千灯会



第四届正佳大唐千灯会盛大启幕!本届千灯会创新打造“灯会+庙会”模式的多元体验,串联四大花灯场景、五大唐风庙会、每日超百场演艺及深度互动玩法。
户外北广场打造长达三十米的“山海奇骏”灯组结合音乐喷泉水舞秀;广场内部,一盏高达十米、置身浪漫桃林的“云腾逐梦”天马灯巍然矗立于一楼中庭;四楼中庭《盛世唐城》则以唐代大明宫为蓝本复刻出殿宇廊桥的皇家园林景象,花灯点缀其间,构建出一个完整可步入的盛唐时空。
地点:正佳广场
活动时间:即日起至三月中旬
广州海洋馆水陆财神同台
海狮家族首次合体亮相



广州海洋馆以“来广海 接财运”为主题精心筹备了30多场特色演艺节目!海韵财神欢乐派对即将热浪来袭——水陆财神惊艳同台,欢乐财神、簪花财神、水下财神等齐齐拜大年;年初一到年初七趣味抽奖送黄金;海狮家族首次合体亮相送祝福,还有精彩的魔术、杂技、“暴富大使”海豹、“一夜豹富”打卡墙等你来打卡。
地点:广州海洋馆
活动时间:大年初一至初七
门票:马年生肖专属票仅需79元(原价160元),与广州动物园联合推出双园联票,更有双人票、三人票等组合优惠。
还有九龙湖旅游度假区“岭南春醒集”等为游客带来丰富体验的同时,为新春佳节增添了浓郁的文化年味。
文艺演出:好戏连台形式多样
音乐会 | 粤剧 | 杂技剧
新春佳节,广州文艺舞台好戏连台,专业演出与惠民展演同步发力,满足不同群体的文化需求。
音乐会

2月14日,正佳大剧院“以爱之名·浪漫名曲精选音乐会《爱乐之城》”奏响爱情旋律,《我心永恒》《此情可待》《假如爱有天意》《海上钢琴师》等经典曲目带领观众走进浪漫的音乐之旅;星海音乐厅“维也纳圆舞曲乐团2026新春音乐会”用《蓝色多瑙河》等经典旋律,为观众营造一个浪漫的夜晚。
过年看大戏,无戏不成年

2月19日—21日,广州粤剧院2026年度“粤剧贺岁档”在红线女大剧院举行。正月初三至初五,粤剧《宝莲灯》《吕布与貂蝉》《睿王与庄妃》接连上演。

2月19日—22日,广东粤剧院“新年睇大戏”系列在广东粤剧艺术中心连续上演《鹊桥会》《碧玉乌纱记》《刘金定斩四门》《雷鸣金鼓战笳声》四台大戏。

2月20日—22日,沉浸互动轻粤剧《公主驾到!》在广州市文化馆曲艺园上演,粤剧公主“闺蜜团”跨时空对话,让传统粤剧更具年轻态。
“大湾鸡”首部舞台剧

此外,杂技童话剧《萌动奇迹》创新融合杂技技艺与戏剧叙事,是“大湾鸡”首部舞台剧。大年初四和初五(2月20日至21日)将登陆广州大剧院,开启正式公演。
经典百老汇爆笑喜剧《乱打神厨秀》、大型亲子互动课本剧《跟着课本去旅行》、音乐剧《时光代理人》则带来不一样的艺术体验。
文博展览:珍品云集魅力多元
文物展 | 画展 | 数字展
广州各大博物馆推出多个特色主题展览,以文物为载体,串联起岭南文化的深厚底蕴与多元魅力,打造“博物馆里过大年”的独特体验。
“博物馆里过大年”

广东省博物馆
作为全国十大热门展览之一,广东省博物馆“互利天下:广东外贸一千年”突破单纯的经济史或工艺美术史追溯,通过对“互利天下”这一贯穿中国对外贸易史核心精神的深度阐释,印证了广东外贸在海上丝绸之路中的枢纽地位与持久创新活力。
展期:即日起到2026.10.15
地点:广东省博物馆三楼展厅二
南越王博物院
“尼罗河的赠礼——古埃及文物与数字艺术体验展”开展即火爆,展厅外大排长龙。该展览将展出180件(组)古埃及瑰宝,其中近95%的古埃及真品为首次来华。
展期:即日起至10月11日
地点:南越王博物院(王墓展区)综合陈列楼3楼
广东美术馆
“如此漫长·如此浓郁:黄永玉新作展”聚焦黄永玉先生晚年创作的近150件新作,展开一场兼具“黄氏幽默”与艺术深度的叙事。
展期:即日起到2026年3月15日
地点:广东美术馆新馆1楼 1-3号厅

广州博物馆
“广州之宝文物特展暨城标·城史——广州历史陈列”特展精选五件具有吉祥寓意、广州特色、工艺精湛、造型独特的馆藏珍品,亮出广州的文物底蕴。
地点:广州博物馆镇海楼一楼
时间:即日起至2026年3月31日

广东民间工艺博物馆
“马到功成:丙午贺岁工艺精品展”邀您一同欣赏关于“马”的万千风采。
展期:即日起至2026年6月22日
地点:广东民间工艺博物馆后东斋、后东厢展厅

雪蕾香氛博物馆
雪蕾香氛博物馆开启「寻香纳福,玩转新春」活动,把集福做成一场能玩、能闻、能带走的体验。
福气到底是什么味道?它会是——柑橘的明亮?沉香的安定?热闹里的甜?在香气乐园里,跟着提示一路寻香,把你最喜欢的那一味「福气」选出来,留作新年的专属好运!在这里你可以通过闻福气,集五福,亲手把福气做成新春作品,让好运随香,常伴身边。
展览时间:即日起至3月3日(2月16日至2月19日闭馆)
门票:单人成人票128元;【新春限定】双人票168元;【新春限定】三人票248元



广州人民艺术中心
从广州“穿越”到大漠石窟!国内首个聚焦敦煌莫高窟特窟第220窟的沉浸式体验。2026年春节期间,广州人民艺术中心开展百余场迎春活动。其中,“丝路敦煌 岭南映像——岭南名家敦煌文化研究展”,就是一份跨越时空的“答卷”,呈现了岭南艺术家对敦煌的深情致敬。
同步推出国内首个聚焦敦煌莫高窟特窟第220窟的沉浸式体验《敦煌奇旅》,让观众在行走与互动间亲手“唤醒”沉睡千年的乐舞。在春节期间将推出4场“丝路敦煌 岭南回眸——乐舞沉浸展演”,邀请观众走进展厅一起体验飞天乐舞的魅力。
展览时间:即日起至3月31日
门票:免费

广东科学中心
全新声音主题展,听人体心跳与宇宙声频隔空呼应。一场跨越宏观与微观、连接科学与情感的声音漫游在广东科学中心启程。此次全新声音主题展突破传统听觉展览边界,分为惊奇、探索、共鸣三个展区。
惊奇展区以从浩瀚宇宙之声、自然之声开始,步入人类社会的声音百态,最终落脚于人体自身的“隐藏声频”。在探索展区,观众不仅可以看见声音,还可以触摸声音。在共鸣展区,可以通过聆听时代的声音、世界的声音以及岭南的声音,进一步感受和反思声音可以留下怎样的记忆或联想。
“迴响·Beyond Sound”声音特展
地点:广东科学中心
展览时间:即日起可以参观(2月16日、2月17日闭馆)
门票:春节期间成人票48元;亲子票(一大一小)70元
还有广州海事博物馆“丝乐风飘处处闻——多元音乐文化展”等众多展览题材广泛、角度各异,展现岭南文化与多元文明交融的魅力。
广州过年,花城看花
郁金香 | 绣球花 | 科普花市
“花市+科普”也能跨界融合
全市将举办超百场特色科普活动

2026年新春,广州市科协联合市委网信办、市林业园林局、市教育局、市科技局、团市委等多部门共同打造2026年“广州科普花市”主题活动。
全市联动近百个科普资源单位,精心策划举办超百场特色科普活动,到广州兰圃参加“兰香伴成长·亲子共绘春”亲子研学活动,到省农科院环艺所参与“马年寻芳·兰韵科普大讲堂”;到广州市儿童公园参加“广州儿童花市”,边逛花街边学非遗民俗……让市民在融入传统花市与新春氛围的同时,沉浸式感受科学魅力、收获科普知识。
2026年“广州科普花市”主题活动
地点:全市范围内举行
活动时间:即日起至3月3日
门票:免费
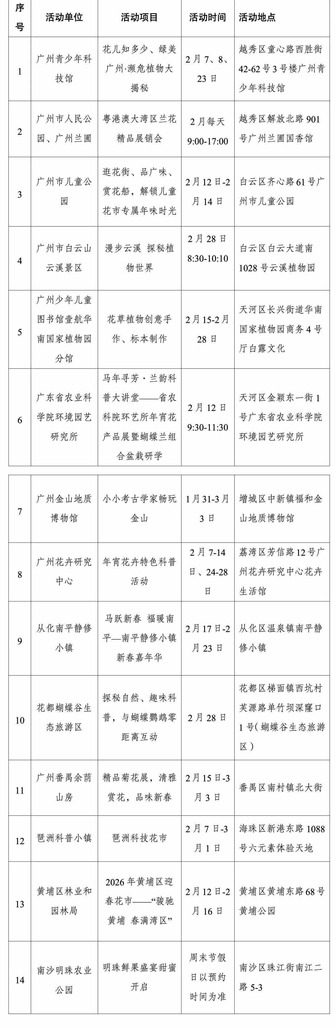
2026年广州科普花市部分重点活动一览表

80000株郁金香花海
铺满云台花园


赏花界顶流来了 !8万株郁金香花海即将在云台花园上线,超20个品种、8万株姿态万千的郁金香、近10万盆时花即将浪漫来袭。
活动期间,两大“顶流”IP将实现跨界融合,“金金”“嘟嘟”与“大湾鸡”携手推出春节郁金香限定文创及盲盒。此外,云台玻璃温室将展示超200种沙生及旱生植物景观群落还设置了低碳文创快闪店。
“马报春来·郁花开”郁金香花展
地点:云台花园
展览时间:2月14日至3月8日
门票:
郁金香主题花展期间(即2026年2月14日-3月8日),云台花园门票价格为:全票10元/人·张,半票5元/人·张。云台花园-云萝植物园套票价格为:25元/人·张,半票17元/人·张。
春节期间(即2026年2月15日-2月23日)对单次购买全票的游客实行门票价格20%的优惠,优惠票价8元/人·张。
绿野仙踪照进现实
云溪植物园绣球花展


一场以绣球花为媒的浪漫花展,在云溪植物园如约启幕。长达2.6公里的长廊沿着溪谷蜿蜒铺陈,将粉漾迎春、花海嫣红、绿荫枕诗等六大主题场景串联成章,宛如人在花间走。
绣球之外,逾2000平方米虞美人灿然盛放。手作步道轻轻铺入花田深处,虞美人薄如蝉翼、随风摇曳,阳光下透亮如诗。
“听见花开 云山春来——云溪福绣迎春,悦享康养时光”绣球花展
地点:云溪植物园
展览时间:即日起至3月12日
门票:普通游客享门票半价优惠20元/人; 半票优惠群体可享折上折12元/人
2026年广州新春文化活动精选

年味最广州,2000多场新春活动
9天春节假期
来广州看烟花、赏灯会......
从早玩到晚